海安一幼:珍爱生命,预防溺水,共筑暑期安全防线
随着暑期的到来,天气炎热,游泳成为孩子们消暑娱乐的首选活动之一。然而,每年暑期因游泳导致的溺水事故频发,给家庭和社会带来了不可挽回的损失。为了增强公众的防溺水意识,特别是提高幼儿的自我保护能力,因此海安市第一实验幼儿园开展了本次暑期线上防溺水宣传活动。旨在通过一系列丰富多彩的活动,普及溺水危害知识,传授自救互救技能,强化家长监护责任,共同营造一个安全、健康的暑期环境。
溺水危害知识普及
通过线上亲子共同收看防溺水安全教育视频,了解溺水事故发生的原因、高发时段及地点、溺水后的生理反应及危害等,提高家长和幼儿对溺水风险的认识。

警示案例分享
各班教师通过在班级群分享关于溺水的真实案例、视频等形式,展示溺水事故的惨痛教训。以案说法,增强家长和幼儿对溺水事故的警惕性和防范意识。

家长监护责任强调
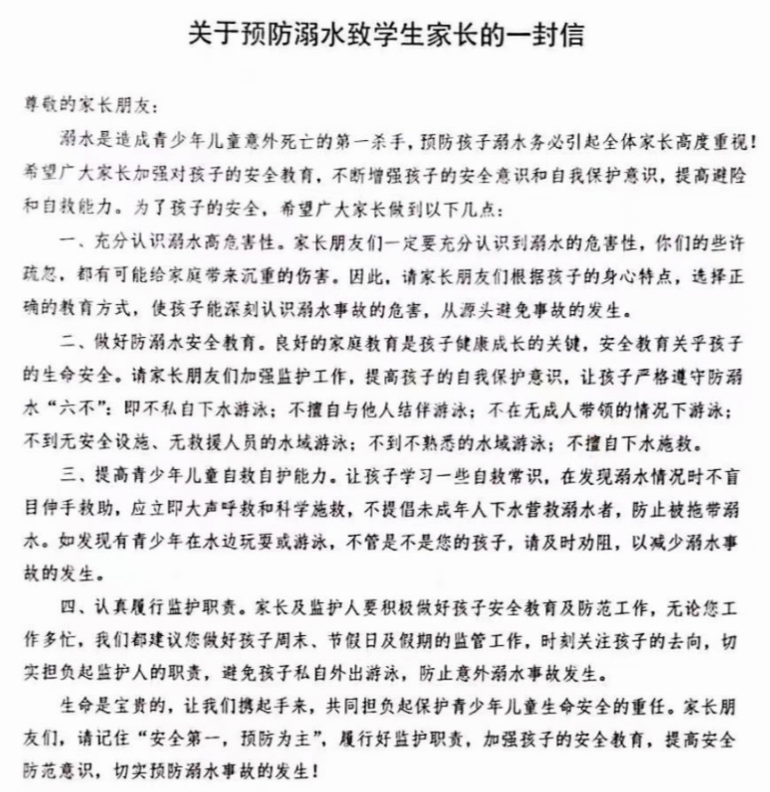
在发放《致学生家长的一封信》中,明确家长在孩子游泳活动中的监护职责,提醒家长加强对孩子的日常安全教育,不让孩子单独前往水域。

通过本次暑期防溺水宣传活动,有效提升了幼儿和家长的防溺水意识,掌握了自救互救技能,也进一步提高了家长对孩子的监管意识。海安一幼还将继续为孩子们创造一个更加安全、健康的暑期生活环境。

用户登录